今年初召开的2019年全国邮政管理工作会议明确提出,邮政业将以供给侧结构性改革为主线,发展“寄递+先进制造业”,高效整合上下游资源,创设制造业“移动仓”和“移动工厂”,积极服务制造强国建设。应用“互联网+寄递+服务业”模式,推动邮政业与现代服务业联动协同,服务智慧社会建设。
这样的定义与“珠三角”的区位特点极度吻合。作为中国两大制造业基地之一的“珠三角”,如今不仅是广东的“珠三角”、中国的“珠三角”,更是世界的“珠三角”。根据《粤港澳大湾区发展规划纲要》中明确的五大战略定位,即充满活力的世界级城市群、具有全球影响力的国际科技创新中心、“一带一路”建设的重要支撑、内地与港澳深度合作示范区、宜居宜业宜游的优质生活圈,不难看出“珠三角”对标国际一流湾区的发展趋势。
既然是大势所趋,邮政企业在“珠三角”地区的战略布局就该从长远谋划,面对只有更新、更快、更好的新现象,把准“风向标”,持续深入推进供给侧结构性改革,坚持以创新为引领和支撑,大力培育新动能,才能以高质量发展的姿态迎接挑战。
取势而为 避免无效供给
“邮政服务只会越来越便民、越来越高效。社会变化太快了,你不知道明天又会产生一种什么新的服务形式或者载体。但有一点是不会变的,就是便民服务的过程是始终存在的。如果这个过程的某个环节交由邮政负责,那无论服务方式如何变,邮政都无法‘被替代’。” ——广东省寄递事业部常务副总经理曾俊健
事实上,邮政在“珠三角”政务市场碰到的被“数字化”所替代的现象并不鲜见,在传统邮政业务的发展中,“纸质化”被“数字化”所取代早已成为不争的事实,书信、对账单、贺卡、汇款单……这些都被打上了深深的时代烙印。面对无形的竞争对手,出路在哪里?取势而为,避免无效供给,抓住核心业务,完成新旧动能替换,势在必行。
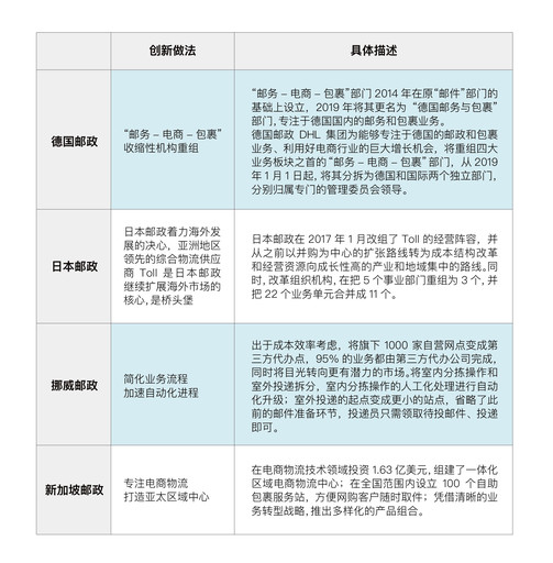
在国外,面对“数字化”带来的冲击,许多国家邮政企业选择业务重组,以此来提高成本效率,部分邮政企业甚至剥离非核心业务,以此释放资金压力,着眼未来投资(见图表1)。
形势倒逼之下,“珠三角”地区的部分邮政企业已经开始萌发了破除无效供给的意识,一些非核心业务逐渐被剥离,取而代之的是一种全新的服务理念——嵌入式服务。
在深圳市龙岗区人民法院,有一间百余平方米的房子,这是专门给深圳邮政用于“E网送达”平台业务处理的。该平台以电子送达、网格化送达、EMS线上送达为主,兼容电话送达、智能云柜送达、委托送达、网站公告送达等多种形式,进一步提高了送达效率和送达成功率。自2018年6月20日平台运行以来,深圳邮政共为原告送达诉讼材料8316件,送达成功率达100%;为被告送达诉讼材料11138件,首次送达成功率超过73%,平均送达时间较以前缩短1/3。
在深圳市民家中,市民只需通过深圳交警星级用户、支付宝城市服务等网络渠道下单后,深圳邮政的揽投员会带着PDA上门,完成“刷脸”动态身份识别、身份证信息读取以及获取电子签名等工作,轻松办理各项交管业务。从揽投员上门到最后送回证件,最多只需4天。据统计,“警邮家+”业务自2018年7月运作以来,共开办了14项车管业务,累计处理量达4427单。
在腾讯公司总部大楼一层,专门设置了大厦物流综合服务平台,可以通过OA实现包裹收寄。深圳邮政通过该平台不仅可以接收邮政的各类邮件包裹,还可以作为公共服务平台接收各家民营快递的所有包裹;同时,该处理系统对接腾讯的OA系统,通过OA系统通知腾讯员工领取包裹,员工也可通过OA系统下单寄包裹,深圳邮政凭借该模式一举击败其他竞争对手,成为唯一进驻大厦的物流运营企业。
从深圳开始,“珠三角”邮政企业开启了一轮取势而为的新动作。中国邮政集团公司寄递事业部市场部赵洪涛表示:“‘珠三角’地区寄递市场的市场化程度非常高,他们也因此培育出一些高效业务,为全国邮政提供了学习样本。”
深圳市寄递事业部常务副总经理庄继敏对记者说:“无论科技如何发展,只要邮政企业能顺势而为,加强创新,就很难‘被替代’。”不想“被替代”,就需要“珠三角”地区邮政企业持续深化供给侧结构性改革,用改革的办法推进结构调整,减少无效和低端供给,扩大有效和中高端供给。在推出相应改革举措时,邮政既要强调供给又关注需求,既要发挥市场在资源配置中的决定性作用又更好从生产端入手,促进业务优化重组,增加公共产品和服务供给,提高供给结构对需求变化的适应性和灵活性。
向势而转 发挥核心优势
“当一个新生事物出现,只有5%的人知道时赶紧做,这就是机会,做早就是先机;当有50%的人知道时,你做个消费者就行了;当超过50%时,你看都不用去看。”——香港首富、长江集团创办人李嘉诚
“即时配送”企业快服务创始人兼CEO冯勇表示,一旦传统快递企业把以往从发件人到各个分拨中心再到收件人的多层次派送模式改变,整个同城配送格局将被改变,不仅能抢回失去的市场,更能反过来抢占“即时配送”企业在同城配送的市场份额。
然而,这不是问题的根本。一个企业侧重发展什么市场,体现着一个企业的核心竞争力。而核心竞争力又体现着一个企业能够长期获得竞争优势的能力,是这个企业所特有的、能够经得起时间考验的、具有延展性的,并且是竞争对手难以模仿的技术或能力。
那么“珠三角”地区邮政企业的核心竞争力是什么?在这个天生带着改革与创新基因的城市群,邮政更应加快能力建设,明晰自身定位,抓住得天独厚的市场机遇,融入“珠三角”甚至大湾区的创新发展。
在能力建设方面,以陆运网逐步从单点集散向多中心网状网转变为例。从网络组织看,顺丰在广东有9个区部、19个二级集散中心,各集散中心采用点对点运输形成多中心网状网,重点城市主要频次有6-8个、省内件在中间经转装卸次数2次(见图表2);邮政主要是单中心集散,邮件在中山三角交换,重点城市主要频次3-4个、邮件经转装卸次数3次(见图表3)。通达系在广东也有多个分拨中心或转运中心,主要采用“散件+集包”的方式进行作业,各中心之间根据量的大小采用点对点直运的方式,形成网状网。比如,百世汇通从东莞虎门到省内有11条线路、中山到省内有6条线路,而邮政除东莞—深圳有直达外,其余均需到江高集散后再发到其他地市。从快递包裹各环节时限看,除了中间运输环节时限与行业基本接近,其余各环节快递包裹时效都比行业均值长,其中,揽收及到达首中心时长相当于晚了一个频次。
顺丰、通达系基本是网状网,在省内有多个分拨中心,分拨中心之间点对点直达,且在处理中心主要采用“散件+集包”的方式,邮件集中到达、集中交换,在处理中心时间更短;而邮政主要是采取点对集散的方式,所有邮件在一个中心交换,导致部分地市互寄的邮件衔接时间较短或不能赶发有效频次,需在处理中心停留到下一个频次才能发运,导致邮件在处理中心时间过长。“因此,为了进一步缩短时限,邮政在网络布局时就应逐步将单点集散网升级到多中心网状网,充分发挥中山、东莞、深圳等节点功能,形成区域网,各区域、各中心直接够量直达;同时,打破行政区域,以时限、效益优先为原则,灵活组网。”赵洪涛告诉记者。
在市场机遇方面,除了同城市场“即时配送”这样的新生事物,在军民融合领域,早在2017年10月23日,一条消息引发军地双方的高度关注:空军后勤部与顺丰、中铁快运、中国邮政、德邦物流、京东物流等5家物流企业签署战略合作协议,“成系统、整建制、全覆盖”推进后勤物流军民融合。
古有驿站递军情,今天的邮政自诞生之日起,就连通着军营。在新疆、西藏等偏远地区,邮政是唯一能为驻守官兵提供服务的物流企业。因此,这次空军铺开物流领域的军民融合试点,邮政入选并不让人意外:遍布全国31个省市自治区所有市县乡镇5000多个自营网点,还有强大的航空运力,这些都是中国邮政进军军民融合市场的优势。
据统计,从山西大同到云南昆明,从陕西西安到广东广州,空军后勤部与5家企业签订物流军民融合战略合作协议后,26个不同类型的基层单位与空军后勤部机关一起,以前所未有的共识共为投入这次试点。然而,邮政并不在这次试点之内。
在电商包裹领域,拼多多物流相关负责人表示,自2018年一季度起,拼多多平台日均包裹数稳定在2000万单以上,在整个电商行业包裹的市场占有率超过20%;去年11月以来,平台包裹数飙升,通过“产地直发”模式,农产品包裹数可至400万单/天。据统计,中国三四线城市共有181个,人口总数超过1.68亿,约是一线城市的3倍,拼多多用“星星之火,可以燎原”的战术,成功在三四线城市站稳。
因为有了拼多多,突然让各家快递企业聚焦于三四线城市的寄递市场。但短时间内,社会快递企业要想做到村镇无盲点全覆盖并不那么容易。据广东省邮政分公司统计,全省邮政共有2999个营业网点,在农村的就有1804个,完全覆盖了全省1135个乡镇。全省1584个投递网点,有1239个在农村,10555个投递段道中有5133个在农村。农村每周平均投递频次为8次,全省20256个行政村通邮率达100%。不仅如此,广东邮政在全省还有10978个村邮站,帮助农村居民完成收寄包裹等一系列服务。如果抓住拼多多电商包裹这样的市场,依托全省农村网络布局,将农村营业网点和村邮站打造成“快递集中分转站”,以“国家队”的身份整合资源,攻克快递下乡末端派送的难题,那么,中国邮政完全可以解决“快递下乡”需求不足的问题。
一旦行业格局被重新定义,企业要思考的问题就变成价值创造与获取方式,举例来说,是继续固守陆、空、铁的传统运输方式,还是研究5G商用后智慧城市基础设施的普及,管道快递、无人设备如何启用?总之,哪些企业能快速转型,抢占市场先机,永远站在5%的行列中,哪些企业就具备市场核心竞争力。
形制之势 培育壮大新动能
“创新发展是贯穿粤港澳大湾区发展规划的一条主线,不光是科技创新,也包括制度创新、政策创新等。” ——粤港澳大湾区发展战略研究课题组组长、国家发改委地区经济司原副司长陈宣庆
在跨境电商市场,有一种说法是得“珠三角”者得天下。尽管中国邮政在“珠三角”跨境电商市场处在相对优势的地位,但固守阵地尚需居安思危,继续扩大优势。
对此,全国人大代表、广东省珠海市分公司外伶仃岛邮政营业所所长谢坚告诉记者:“结合自己的工作领域,我在今年两会上提出了在落实粤港澳大湾区建设这一国家战略过程中,应进一步加强粤港澳三地全方位的邮政业务合作,构建大湾区新型邮政通关体系。”谢坚建议,打造“粤港澳大湾区快速通关网”,实现“一地两检”“一点清关”和“寄件人付税”服务,全面提供在线清关、在线缴税服务,实现粤港澳三地海关、邮政互认路单、关单;扩建香港AMC邮件处理中心,扩大香港机场经转处理能力,增加仓储空间,提高大湾区出口邮件处理发运时限水平;逐步在香港建立国际邮件互换局及交换站,为“一带一路”沿线国家和地区进出口邮件业务处理提供更有力的支撑保障;充分利用港澳自由港的优势,建立港澳分拨中心,利用“跨境易电子商务服务平台”,根据客户不同的清关需求,形成与境内邮政口岸的联动,促进大湾区跨境电商快递进口一体化服务水平提升。
曾俊健也表示:“粤港澳大湾区建设给广东邮政带来的机遇和挑战让我们必须尽快动起来,广东邮政已经确立了粤港澳大湾区邮政建设规划,寄递翼改革也将顺势而为,推动实现‘政务服务更加便利、普服能力显著提升、快递合作更加紧密、金融供给迅速增强’目标,继续做优做细各项工作,争当服务粤港澳大湾区建设的先行者。”
做优,就要充分认识服务粤港澳大湾区的重要意义,加快推进大湾区邮政寄递业实现高质量发展。据统计,2017年度,湾区内三地邮业务收入在三地GDP的占比均未超过0.4%,而全国邮政业务收入占GDP比重接近0.9%。总体来看,三地邮政业务盈利水平不突出,发展潜力巨大。
做细,就要支持大湾区互联互通,加快探索邮政服务的提质升级。以支持大湾区加快实现互联互通为目标,发挥邮政在网点、网络、资金及政务服务方面的优势,建设一流邮政服务平台,促进湾区内人流、物流、资金流高效便捷流动;加大能力投入,促进大湾区邮件寄递同城化,探索为大湾区物流、信息流高效便捷流动提供保障;支持培育国际合作新优势,推动邮政服务“一带一路”及东南亚市场,探索建立网络资源共享机制,扩大运能。
“未来在大湾区,快递物流行业会有一个飞跃发展的机会。寄递市场的配送密度将会非常大、频次会非常高,区域内与区域外的联系会进一步增多,区域内所有寄递企业都应该首先明确自身定位,并在几个方向上去着力,比如,网络密度应该进一步增加,技术应用向自动化、人工智能进一步升级,电商与快递的结合进一步紧密。此外,技术进步是所有企业都在拼的关键,在大湾区肯定会更早提供给企业技术应用的产品,作为整个供应链一部分的快递企业,目前,进入全渠道的融合发展是一种趋势,随之而来的肯定是商业模式的转变、服务模式的转变,大家肯定会根据自己特有的战略优势和战略方向,踏入不同的领地,向不同的生态圈去延展,这是一种趋势。”中国物流学会副秘书长、美国供应链管理专业协会驻中国代表处首席代表、综合开发研究院(中国·深圳)物流与供应链管理研究中心主任王国文告诉记者。
目前,《中国邮政服务粤港澳大湾区建设行动方案》正待发布,期待中国邮政找准未来在大湾区发展中的准确定位,与国家战略和市场趋势同频共振。对此,中国邮政集团公司战略规划部副总经理邓学军表示:“伴随着中国经济走过要素驱动、投资驱动阶段,寄递市场的发展进入了创新驱动阶段。培育壮大新动能,促进新旧动能接续转换,成为未来中国邮政服务大湾区的关键。”
“善弈者谋势,不善弈者谋子。”针对大湾区的发展,新加坡国立大学东亚研究所所长郑永年曾说,香港有很多新技术,没有市场;“珠三角”有庞大的市场,但技术不如香港;港澳都有优质的服务业经验,比广东强得多,但也没有市场。香港800万人,有8所不错的大学,过一座桥,深圳2000万人口,没有类似等级的大学,甚至广东接近1亿人也只有2所985高校。为什么不整合起来呢?“市场要起决定作用,不要规定某个城市要做什么、能做什么、不能做什么,这应该是市场形成的”。让市场去决定,这应该成为中国邮政破局“珠三角”的出发点。

图表1 国外邮政企业的业务重组情况

图表2 顺丰网络组织示意图

图表3 EMS省内网组织示意图